
Digging through old projects I took a stab to try to make 2 different things work together.
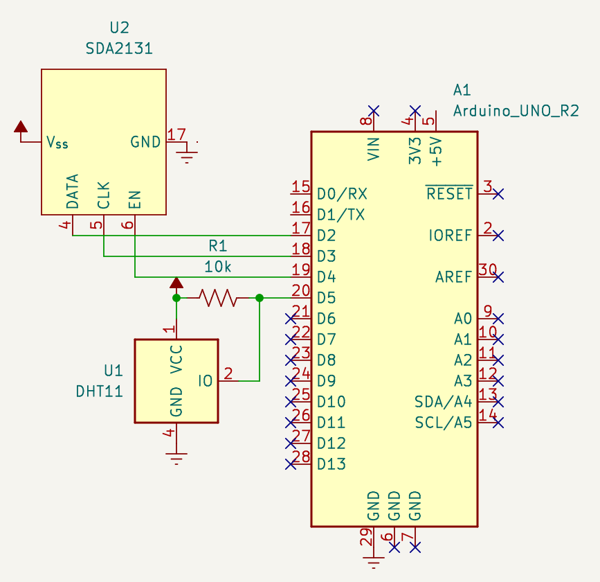
- A two digit seven-segment display controled by an
SDA2131
display driver. Found in an old pc. - A
DHT11
temperature and humidity sensor. That I bought a while back, when I was turning on and off leds with an arduino.
Implementation
Thanks to its datasheet and someones arduino code to control it I was able to understand how make it work.
For 1) basically you just send 16 bits of DATA representing if a segment should be on or off at a given CLOCK time.

For 2) is simpler from the Arduino point of view since there is a library already for it. But it's a similar protocol (albeit more a synchronous and time based protocol) thanks to an embedded microcontroller inside the sensor.

Gotchas
There was one, and that was converting from a binary representation of a number from DHT11 to a list of bits of segments. Decomposing the number in his digits and then mapping with an array of predefined bits was enough for this (see WriteNum()).
Code
#include <dht.h> // DHTlib #define DELAY 2000 #define PIN_DHT 5 #define PIN_ENA 4 #define PIN_CLK 3 #define PIN_DAT 2 byte num2bits[] = { B10110111, B00100100, B01110011, B01110110, B11100100, B11010110, B11010111, B10110100, B11110111, B11110110 }; bool flip = false; dht DHT; void setup() { pinMode(PIN_ENA, OUTPUT); pinMode(PIN_CLK, OUTPUT); pinMode(PIN_DAT, OUTPUT); } void writeNum(byte n) { writeNumRaw((n > 99) ? 0 : n); } void writeNumRaw(byte n) { digitalWrite(PIN_ENA, HIGH); shiftOut(PIN_DAT, PIN_CLK, LSBFIRST, num2bits[n % 10]); // right shiftOut(PIN_DAT, PIN_CLK, LSBFIRST, num2bits[n / 10 % 10]); // left digitalWrite(PIN_ENA, LOW); } void loop() { flip = !flip; int chk = DHT.read11(PIN_DHT); if (flip) writeNum(DHT.temperature); else writeNum(DHT.humidity); delay(DELAY); }